 |
| |
 |
機器設備 |
|
|
|
|
|
|
|
|
|
|
|
|
| |
| |
|
|
|
|
|
| 機器設備-超音波檢驗設備 JING LIN ENTERPRISE CO.,LTD. |
| |
| |
| 項次 |
內容 |
|
數量 |
| 1 |
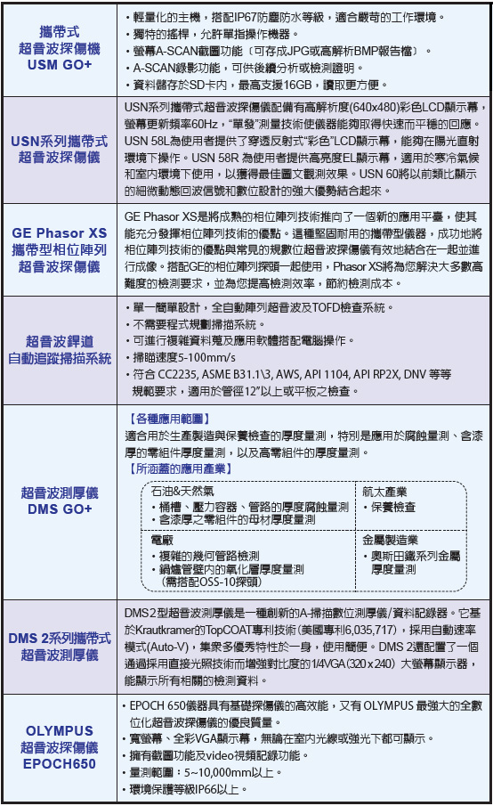
超音波探傷儀 |
西德K.K./USN-50/USN-58L/USN-60/GE PHASOR XS Tru-Sonic
|
12部 |
| 2 |
超音波測厚儀 |
西德 K.K. |
10台 |
| 3 |
超音波探頭 |
西德 K.K. 日本KGK (直束、斜束) |
25個 |
| 4 |
超音波探傷儀校正
標準規塊 |
STB-A1, STB-A2, STB-A3, STB-G, RC, DS
STB-N1, IIW TYPE I & TYPE II |
9套 |
|
| |
 |
| |
 |
| |
|
|
|
|